
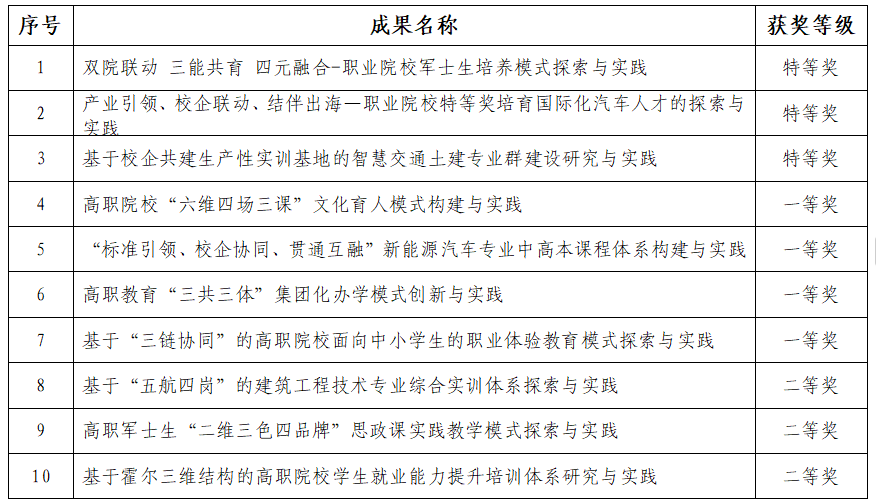
11月21日,河南省教育厅公布了2024年度河南省高等教育教学成果奖获奖项目名单。学校作为第一完成单位申报的10项教学成果全部获奖。其中荣获特等奖3项,一等奖4项,二等奖3项,特等奖获奖数量相比上一届获奖数量实现大幅增长。

近年来,学校高度重视教学改革研究与实践工作,为广大教师潜心教育教学研究与实践营造强有力的生态与环境,支持广大教师依托校级教改、精品在线开放课程等载体,开展教学改革研究与实践,取得了显著成效。本次获奖成果充分展示了我校近年来在人才培养、教育教学改革等方面取得的成效。下一步,学校将充分发挥省级教学成果奖的示范辐射作用,持续加大教学改革力度,提高教育教学水平和人才培养质量,进一步加强获奖成果的凝练总结,深入挖掘成果内涵,精准提炼成果理念、创新方法及实践应用中的亮点,重点培育特色鲜明、在全国有影响力的教学成果,为下一步申报国家级教学成果奖奠定基础。
据悉,省级高等教育教学成果奖每两年评选一次,是评价学校教育教学改革成果的核心指标,具有很强的代表性和创新性,是对学校人才培养工作和教育教学改革成果的检阅和展示。
